230VAC Relay Card

Discover our Multichannel AC/DC relay cards at Ennova Technology, providing versatile solutions for efficient electrical control. These cards offer multiple channels to meet the diverse needs of your applications. Our Relay Card is a cutting-edge solution designed to enhance control and automation in various applications.Engineered with precision and versatility,this relay card provides seamless integration,optimal performance and reliability for your electrical System.

KEY FEATURES

SPECIFICATION

APPLICATION

Products:

RELAY CARDS
Sr.No PRODUCT ITEM CODE VOLTAGE RATING NO.OF CHANNELS RELAY CONTACT
1 230VAC 1CO 2CH RELAY CARD ET-RLC-230V-2CH-1CO 230V 2 SPDT
2 230VAC 1CO 4CH RELAY CARD ET-RLC-230V-4CH-1CO 230V 4 SPDT
3 230VAC 1CO 6CH RELAY CARD ET-RLC-230V-6CH-1CO 230V 6 SPDT
4 230VAC 1CO 8CH RELAY CARD ET-RLC-230V-8CH-1CO 230V 8 SPDT

Part Information:

PCB Layout:

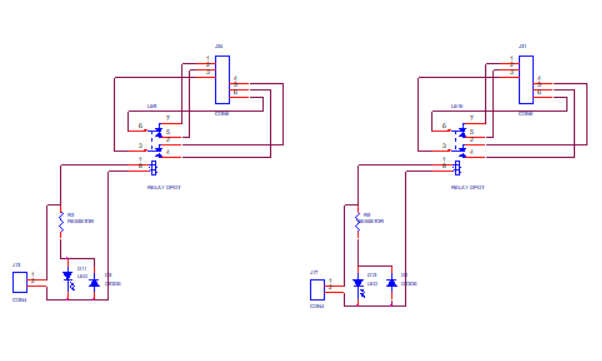
Schematic:

DOWNLOADS:

At Ennova Technology, we specialize in creating innovative solutions for businesses. From designing electronics to developing websites, software and application. We offer a wide range of services to help businesses succeed. We also provide cutting-edge IoT solutions for industrial automation, making processes more efficient and effective. Our goal is to use technology to solve problems and drive growth for our clients.

CONTACT INFORMATION

9:30 - 18:30 (IST)

+91-7972911543, +91-8830458682

purchase.ennovatech@gmail.com

development.ennovatech@gmail.com

#Plot No.F45, Kupwad M.I.D.C road, Near TCI Freight, Kupwad, Dist-Sangli, Maharashtra- 416436.